生命科学与技术学院高绍荣院士团队与浙江大学团队合作研究成果发表于《科学》,发现内源逆转录病毒是开启人类胚胎发育的关键钥匙
来源:生命科学与技术学院
时间:2026-01-23 浏览:
人类胚胎常在受精后至着床前的关键发育节点停滞,导致不孕和妊娠丢失等临床问题。受精卵形成后,合子基因组激活(ZGA)是胚胎发育经历的第一个关键节点。此时,胚胎逐步脱离对母体RNA和蛋白质的依赖,向合子基因自主表达模式过渡。ZGA异常是导致人类早期胚胎发育阻滞的主要原因之一。尽管在小鼠等模式动物中发现了不少ZGA调控的关键转录因子,ZGA失败导致的人类早期妊娠丢失机制仍不明确,或反映了ZGA过程中基因组从沉默到全局激活的调控特殊性及其物种差异性。
内源性逆转录病毒(Endogenous Retroviruses, ERV)是一类特殊的逆转座序列,是古老病毒感染宿主基因组的遗迹,他们在基因组中拥有大量高序列相似性的拷贝。特定ERV亚家族在ZGA阶段特异性激活,转录产生高丰度的RNA,是该阶段物种差异性转录组的重要部分。但这些RNA在胚胎发育中的功能未得到明确阐释。
针对困扰发育生物学和生殖医学的这些难题,浙江大学医学院梁洪青、张丹团队,联合同济大学高绍荣院士以及浙江大学爱丁堡大学联合学院刘琬璐团队通过研究首次揭示人类胚胎合子基因激活过程中,ERV作为关键开关,通过合成特殊的“嵌合RNA”,帮助人类早期胚胎顺利跨越这一关键发育里程碑。该研究以“Endogenous retroviruses synthesize heterologous chimeric RNAs to reinforce human early embryo development”为题,于北京时间1月23日发表于国际顶级学术期刊《科学》(Science)。该研究不仅深化了对人类生命起始阶段调控的理解,也为改善辅助生殖技术提供了全新的思路。

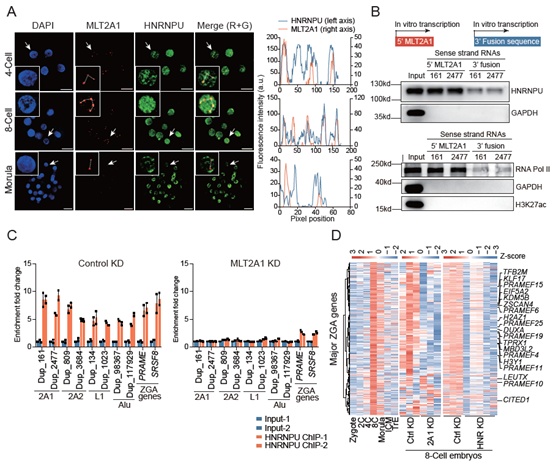
团队发现,在体外受精后发育阻滞在8细胞期的胚胎中,内源性逆转录病毒的一个亚家族,MLT2A1的表达水平显著下降。而8细胞期是人类胚胎合子基因激活的主要时期,在辅助生殖技术中常用于胚胎质量的评估和选择。进一步分析发现MLT2A1的下调与合子基因组激活关键基因的表达减少密切相关,提示MLT2A1可能在合子基因组激活过程中扮演重要角色。
为探究MLT2A1调控合子基因组激活的机制,团队首先在人类胚胎和干细胞中,通过纳米孔长读长测序技术鉴定出在合子基因组激活阶段MLT2A1并非简单地作为遗传序列表达,而是与下游的不同基因组序列融合形成种类、形态繁多的“MLT2A1 RNA嵌合体”。这种广泛的嵌合模式增加了MLT2A1序列的复杂性。 团队进一步通过RNA-染色质互作(ChIRP)技术描绘 MLT2A1 RNA嵌合体在基因组上的结合图谱。结果发现MLT2A1 RNA能够靶向结合关键的DNA调控序列,如基因的启动子,以及基因间区的其他逆转座子,如L1,Alu等区域。团队进一步实验结果显示MLT2A1下游嵌合的序列极大的拓展了MLT2A1 RNA结合基因组DNA的能力,并通过结合不同基因组区域,影响大量的合子基因的表达。如同给一把简单的钥匙配上了多种不同的钥匙齿,在一系列MLT2A1钥匙的共同作用下,形成级联放大效应,开启人类8细胞期合子基因表达的“连环锁”。

MLT2A1合形成嵌合转录本并广泛结合在ZGA基因周围的不同序列上
为进一步探索MLT2A1 RNA结合基因组DNA后如何促进合子基因的表达,团队鉴定了MLT2A1 RNA的定位及互作蛋白,发现MLT2A1 RNA主要富集在细胞核内,形成明显的核内凝聚点;同时,5’端保守的MLT2A1序列可以直接与核蛋白HNRNPU 互作,并招募基因转录的关键执行者,RNA聚合酶II,促进ZGA基因的转录表达。为进一步验证MLT2A1嵌合体与HNRNPU的协同作用,研究团队分别敲除MLT2A1和HNRNPU,发现ZGA基因的新生RNA合成显著减少,并且胚胎发育出现阻滞。这些研究数据显示在合子基因激活过程中,MLT2A1 RNA就像一个繁忙的“协调者”,一边像钥匙一样配对到关键的DNA结合位点,一边又把HNRNPU-RNA聚合酶II吸引到这些DNA附近,最终协助激活ZGA基因转录。这种MLT2A1-HNRNPU-RNA聚合酶II 的协同作用,为合子基因组激活这一全局性转录激活事件提供了强有力的分子基础。
MLT2A1嵌合RNA结合HNRNPU及RNA聚合酶II,调控ZGA基因转录
人类基因组中散布着3838个MLT2A1拷贝,并且分布在不同的基因组位点。团队发现,当敲低或敲除单个MLT2A1拷贝时,不仅目标拷贝本身表达下降,其他MLT2A1拷贝的表达也受到影响,导致整个亚家族的表达水平进一步降低。反之,过表达单个完整的MLT2A1嵌合RNA则能部分上调亚家族的整体表达。进一步实验证明,MLT2A1亚家族内通过序列相似互补彼此激活,构成一个族内的“互助网络”,呈现出自我放大和集体行动的特性,从而以亚家族为单位高效协调合子基因组激活这一全局性转录激活事件,保证ZGA基因的大规模、快速激活的需求,体现了多拷贝的ERV亚家族在早期胚胎发育调控中的优势。

MLT2A1亚家族调控胚胎合子基因组激活的示意图
这项研究不仅揭示了内源性逆转录病毒在人类早期胚胎发育中的新功能和新机制,也为改善辅助生殖技术提供了潜在靶点。MLT2A1嵌合RNA作为合子基因组激活进程的关键调控因子,有望成为评估体外受精胚胎质量的新型生物标志物。这项工作获得了科技部重点研发计划、国家自然科学基金项目等支持。
https://www.science.org/doi/10.1126/science.adv5257